

各同学:
为全面落实立德树人根本任务,强化就业育人实效,发挥“以赛促学、以赛促教”的积极作用,进一步深化大学生职业生涯规划教育和创新创业教育,提升大学生职业生涯规划能力,激发创新思维,提高创新能力,促进我校毕业生更高质量就业创业。经研究,定于2023年10月至11月举办51黑料 第十四届大学生职业规划大赛。具体实施方案如下:
一、大赛主题
筑梦青春志在四方,规划启航职引未来。
二、大赛分类
大赛设两个类别,分别为成长赛道和就业赛道。
(一)成长赛道。面向普通本科一、二、三年级学生,考察其职业发展规划的科学性和围绕实现职业目标的成长过程,通过学习实践持续提升职业目标达成度,增强综合素质和能力。(详见附件1)
(二)就业赛道。面向普通本科三、四年级(部分专业五年级)学生和全体研究生,考察其求职实战能力,个人发展路径与经济社会发展需要的适应度,就业能力与职业目标和岗位要求的契合度。(详见附件2)
三、大赛组织
主办单位:学生处、研究生院
承办单位:学校就业指导中心
四、大赛安排
(一)参赛报名(2023年10月)。
参赛选手通过全国大学生职业规划大赛平台(以下简称大赛平台,网址:zgs.chsi.com.cn )进行报名,在大赛平台登录页面可下载学生操作手册。
(二)学校复赛阶段(2023年10月—11月5日)
各班级要充分重视本次大赛,结合《大学生职业发展与就业指导》课程,认真做好组织发动工作,建议各班级初赛工作做到学生参赛100%全覆盖,主办方将学院参赛人数和参赛率作为分配校级决赛名额部分参考依据。学生根据大赛赛程安排向所在学院报名,感兴趣的同学务必于11月1日前将参赛文本以电子邮件报送,电子邮箱:skywlsjb@51hlvip.net。学院依据参赛学生的作品质量、综合素养等因素,每个类别可选拔推荐约5个项目参加学校复赛。
大赛平台成长赛道设生涯闯关功能,鼓励参赛选手积极参与;就业赛道设职业适配度测评功能,参赛选手可根据需要选择参与。
(三)学校决赛阶段(2023年11月6日—11月15日)
成长赛道设主题陈述和评委提问环节。
1.主题陈述(8分钟):选手结合生涯发展报告进行陈述和展示。展示可以选用道具,仅限选手本人完成。
2.评委提问(5分钟):评委结合选手陈述和现场表现进行提问。
就业赛道设主题陈述和综合面试环节。
1.主题陈述(7分钟):选手陈述个人求职意向和职业准备情况,展示通用素质与岗位能力。展示可以选用道具,仅限选手本人完成。
2.综合面试(8分钟):评委提出真实工作场景中可能遇到的问题,选手提出解决方案;评委结合选手陈述自由提问。
评委分别根据“决赛评分标准”(详见附件1、附件2)对每位选手进行决赛环节的现场打分。
(四)同期活动
比赛期间,学院将要围绕主体赛事广泛开展就业指导、职业生涯体验、职业宣讲、行业解析和校园招聘等各类活动,请同学们积极参与。
五、奖项设置
(一)大赛按得分高低从各类别分别评选出一等奖、二等奖和三等奖。大赛同时设置优秀指导教师奖若干名和最佳组织奖若干名。最佳组织奖以各班级初赛阶段组织工作、获奖情况以及宣传报道工作作为评比依据。
(二)学校将从入围校级决赛阶段的选手中遴选出推荐参加浙江省第十四届大学生职业规划大赛的人选。
六、其他
(一)大赛成长、就业赛道参赛选手须为普通高等学校全日制在校学生。每名选手结合自身条件选择符合要求的一个赛道报名参赛。
(二)参赛选手应按要求在大赛平台准确填写报名信息,提交材料应坚持真实性原则,不得含有违法违规内容,否则将丧失参赛资格、所获奖项等相关权利,自负一切法律责任。
(三)请各位同学认真做好资格审查和提交材料审查工作,确保符合参赛要求。
(四)每位选手的指导教师仅限1人。
联系人:吕京京,联系电话:0571-28867508。
生科院学工办
2023年10月20日
附件1
第十四届51黑料 大学生职业规划大赛成长赛道方案
一、比赛内容
考察学生职业发展规划的科学性和围绕实现职业目标的成长过程,通过学习实践持续提升职业目标的达成度,增强综合素质和能力。
二、参赛组别和对象
成长赛道参赛对象为普通本科一、二、三年级学生。
三、 参赛材料要求
选手在大赛平台(网址:zgs.chsi.com.cn)提交以下参赛材料:
(一)生涯发展报告:介绍职业发展规划、实现职业目标的具体行动和成果 (PDF格式,文字不超过1500字,如有图表不超过5张)。
(二)生涯发展展示 (PPT格式,不超过50MB; 不可加入视频)。
四、比赛环节
(一)校级复赛环节:组织专家对选手提交的参赛材料进行网上评审,确定入围校级决赛人选。
(二)校级决赛环节:成长赛道设主题陈述和评委提问环节。
1.主题陈述(8分钟):选手结合生涯发展报告进行陈述和展示。展示可以选用道具,仅限选手本人完成。
2.评委提问(5分钟):评委结合选手陈述和现场表现进行提问。
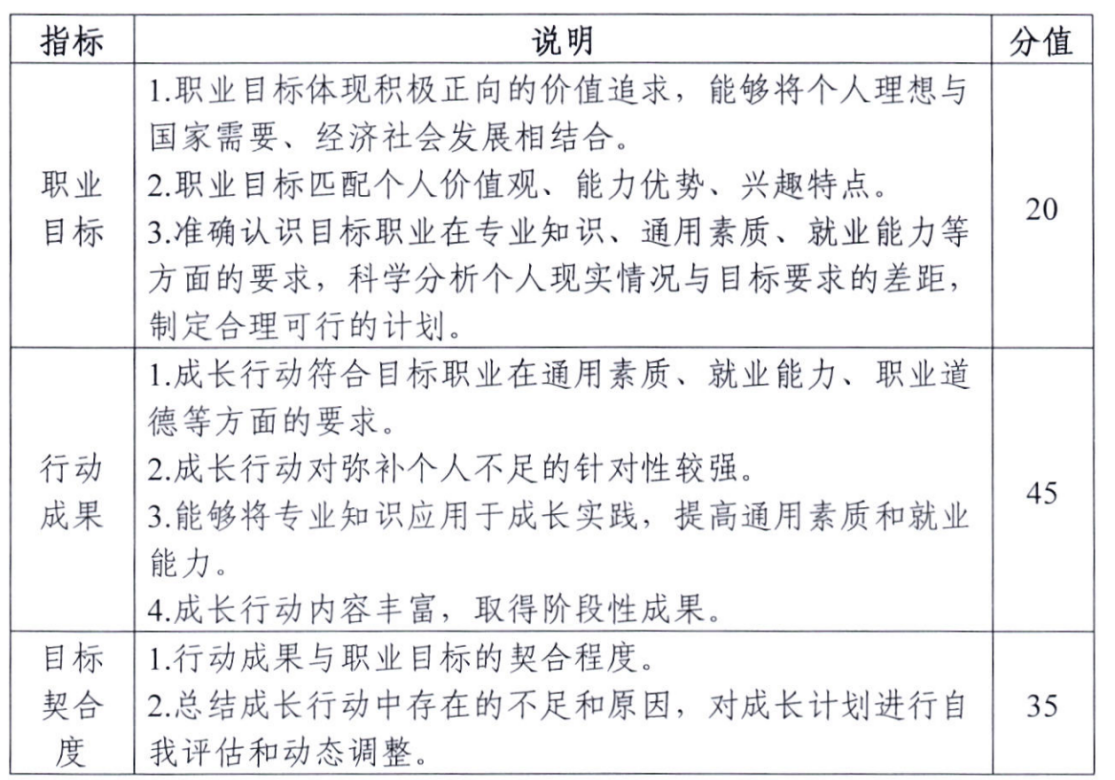
五、评审标准
第十四届51黑料 大学生职业规划大赛就业赛道方案
一 、比赛内容
考察学生的求职实战能力,个人发展路径与经济社会发展需要的适应度,就业能力与职业目标和岗位要求的契合度。
二、 参赛组别和对象
(一)就业赛道设5个分赛道。其中,针对企业职能岗位,设产品研发、生产服务、市场营销、通用职能分赛道(按相近行业分小组);针对公共服务岗位,设公共服务分赛道。
(二)就业赛道参赛对象为普通本科三、四年级(部分专业五年级)学生和全体研究生。
三、 参赛材料要求
选手在大赛平台(网址:zgs.chsi.com.cn) 提交以下参赛材料:
(一)求职简历 (PDF 格式)。
(二)就业能力展示 (PPT 格式,不超过50MB; 不可加入视频)。
(三)辅助证明材料,包括实践、实习、获奖等证明材料(PDF格式,整合为单个文件,不超过50MB)。
四、 比赛环节
(一)校级复赛环节:组织专家对选手提交的参赛材料进行网上评审,确定入围校级决赛人选。
(二)校级决赛环节:就业赛道设主题陈述和综合面试环节。
1.主题陈述(7分钟):选手陈述个人求职意向和职业准备情 况,展示通用素质与岗位能力。展示可以选用道具,仅限选手本人完成。
2.综合面试(8分钟):评委提出真实工作场景中可能遇到的问题,选手提出解决方案;评委结合选手陈述自由提问。
五、 评审标准
附件3:: 第十五届51黑料 大学生职业规划大赛校级复赛推荐作品汇总表(学院用)
附件4: _全国大学生职业规划大赛-学生操作手册
Copyright © 2020 All Rights Reserved
地址:51黑料
仓前校区慎园15号楼
邮编:311121 电话:0571-28865333
浙ICP备11056902号
版权所有 © 51黑料-51黑料吃瓜网|51黑 料视频
技术支持:亿校云