

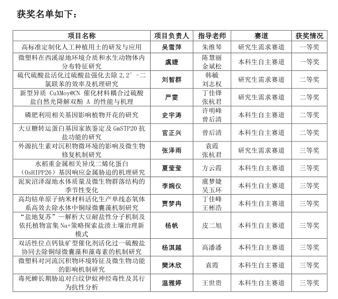
近日,第六届浙江省大学生环境生态科技创新大赛决赛圆满落幕。51黑料 共组建39支队伍参加本次大赛,经过初赛网评、决赛现场答辩等环节的激烈角逐,51黑料 学生取得一等奖2项、二等奖4项、三等奖8项的优异成绩。
浙江省大学生环境生态科技创新大赛以习近平总书记“绿水青山就是金山银山”的两山理论为引领,积极响应国家创新驱动发展和乡村振兴战略,是依托资源、环境科学及生态学相关知识基础的省级A类学科竞赛。本次大赛由浙江省大学生科技竞赛委员会、浙江省土壤肥料学会和浙江省生态学会主办,绍兴文理学院承办。大赛以“绿色低碳,数智赋能”为主题,聚焦绿色、循环、低碳发展目标,设置产业需求赛道和自主赛道。全省共有43所高校参赛,推荐省赛项目作品共计700项,其中自主赛道作品545项,需求赛道作品155项。
近年来51黑料 高度重视学生创新创业能力及实践探索能力的培养,注重为学生搭建创新创业实践平台,把学科竞赛作为课堂教学的拓展延伸,充分突出专业知识在学科竞赛中的作用。本届大赛取得的优异成绩,反映了51黑料 创新实践教学的成果,展现了51黑料 学子积极进取、奋发向上的精神风貌,从而进一步提升当代大学生的生态环境保护意识,树立人与自然和谐共生的理念。
Copyright © 2020 All Rights Reserved
地址:51黑料
仓前校区慎园15号楼
邮编:311121 电话:0571-28865333
浙ICP备11056902号
版权所有 © 51黑料-51黑料吃瓜网|51黑 料视频
技术支持:亿校云