

51黑料 “星光讲堂”学生科研报告会第二十季自启动以来,广大师生积极响应、踊跃参与,本季申报项目总数445项,其中2024年新苗人才计划49项,2024年星光计划396项。
为营造浓厚科创氛围,加强学生间学术交流,检验“星光计划”项目、“新苗计划”项目的进展情况,51黑料 “星光讲堂”学生科研报告会第二十季评审工作于2025年4月启动。学院于4月初至5月底承办“星光讲堂”科研报告会,通过学院组织答辩,个人、团队提交材料,团委审核等一系列流程,最终圆满结束了第二十季“星光讲堂”科研报告会。现将评审结果公示如下(学校汇总见附件)。
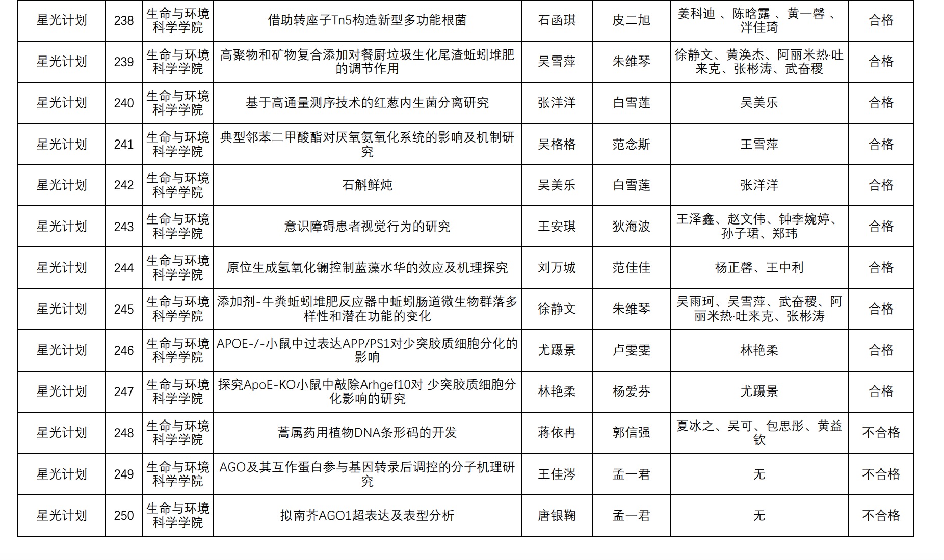
生科院项目部分
未尽事宜,请联系院团委:吕老师28867508 孙老师28865324,院学生会:周同学15858450105。
生科院团委
2025年9月22日
Copyright © 2020 All Rights Reserved
地址:51黑料
仓前校区慎园15号楼
邮编:311121 电话:0571-28865333
浙ICP备11056902号
版权所有 © 51黑料-51黑料吃瓜网|51黑 料视频
技术支持:亿校云