

各同学:
为贯彻落实党中央、国务院决策部署,落实《国务院关于印发“十四五”就业促进规划的通知》精神,加强高校生涯教育和就业指导,增强大学生职业规划意识,指导其及早做好就业准备,以择业新观念打开就业新天地,促进高质量充分就业,定于2025年10月至11月举办生科院2025年大学生职业规划大赛。现将有关事项通知如下。
一、大赛主题
筑梦青春志在四方,规划启航职引未来。
二、大赛目标
努力将大赛打造成强化生涯教育的大课堂、促进人才供需对接的大平台、服务毕业生就业的大市场。通过举办大赛,更好实现以赛促学,引导大学生树立正确的成长成才观和择业就业观,科学合理规划学业与职业发展,提升就业竞争力;以赛促教,促进高校强化生涯教育,做实做细就业指导服务;以赛促就,广泛发动行业企业和高校参与赛事活动,推动人才供需有效对接,全力促进高校毕业生高质量充分就业。
三、大赛内容
(一)主体赛事。包括学生成长赛道和就业赛道。
1.成长赛道。主要面向本科中低年级学生(普通本科一、二、三年级学生为主),考察其树立生涯发展理念并合理设定职业目标、围绕实现目标持续行动并不断调整的成长过程,通过学习实践提升综合素质和专业能力,体现正确的择业就业观念。(详见附件1)
2.就业赛道。面向本科高年级计划求职学生(普通本科三、四年级及部分专业五年级学生,不含已通过推免等确定升学的毕业年级学生),全体第二学士学位学生和研究生,考察其求职实战能力,对照目标职业及岗位要求,个人综合素质和专业能力等方面的契合度,个人发展路径与就业市场需求的适应度。(详见附件2)
四、赛程安排
(一)参赛报名(2025年10月—2025年11月)。参赛选手根据大赛赛程安排提交个人参赛作品(具体见下成长赛道、就业赛道材料要求,具体可见附件3)。
(二)院赛阶段(2025年11月上旬)。学院将根据学生提交的文本材料进行评审,并视情况开展现场展示等,择优推荐参与学校复赛,具体事宜另行通知。
六、参赛要求
(一)参赛选手须为51黑料 在校学生。每名选手结合自身条件选择符合要求的一个赛道报名参赛。首届大赛省决赛获金奖、银奖选手,不得再次报名原赛道比赛。
(二)参赛选手应按要求在大赛平台准确填写报名信息,提交材料应坚持真实性原则,不得含有违法违规内容,否则将被取消参赛资格及所获奖项等,并承担相应法律责任。
(三)学院将认真做好参赛选手资格审查和参赛材料审查工作,确保符合相关要求。
附件1
大学生职业规划大赛成长赛道方案
一、比赛内容
考察学生树立生涯发展理念并合理设定职业目标、围绕实现目标持续行动并不断调整的成长过程,通过学习实践提升综合素质和专业能力,体现正确的择业就业观念。
二、参赛组别和对象
成长赛道参赛对象为51黑料 全日制本科中低年级在校学生,主要面向普通本科一、二、三年级学生。
三、参赛材料要求
选手参赛需要提交以下参赛材料:
(一)生涯发展报告:介绍设定职业目标的过程;实现职业目标的具体行动和成效;职业目标及行动的动态调整等(PDF格式,文字不超过2000字,图表不超过5张)。
(二)生涯发展展示(PPT格式,不超过50MB;可加入视频)。
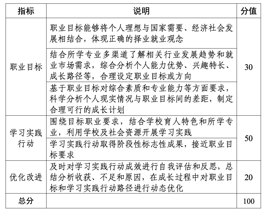
四、评审标准
五、奖项设置
成长赛道设置一等奖、二等奖、三等奖及优胜奖若干名,根据报名情况具体确定。
附件2
大学生职业规划大赛就业赛道方案
一、比赛内容
考察学生求职实战能力,对照目标职业及岗位要求,个人综合素质和专业能力等方面的契合度,个人发展路径与就业市场需求的适应度。参赛学生可获得岗位录用意向。
二、参赛组别和对象
就业赛道设高教本科生组、高教研究生组,参赛对象为51黑料 全日制本科高年级在校学生,以及全体研究生。高教本科生组面向普通本科三、四年级(部分专业五年级)学生(不含已通过推免等确定升学的毕业年级学生),全体第二学士学位学生;高教研究生组面向全体研究生;
三、参赛材料要求
选手参赛需提交以下参赛材料:
(一)求职简历(PDF格式)。
(二)求职综合展示(PPT格式,不超过50MB;可加入视频)。
(三)辅助证明材料,包括实践、实习、获奖等证明材料(PDF格式,整合为单个文件,不超过50MB)。
四、评审标准
五、奖项设置
就业赛道设置一等奖、二等奖、三等奖及优胜奖若干名,根据报名情况具体确定。
附件3
*重点提醒—各赛道提交材料:
1.成长赛道:
(一)生涯发展报告:介绍设定职业目标的过程;实现职业目标的具体行动和成效;职业目标及行动的动态调整等(PDF格式,文字不超过2000字,图表不超过5张)。
(二)生涯发展展示(PPT格式,不超过50MB;可加入视频)。
2.就业赛道:
(一)求职简历(PDF格式)。
(二)求职综合展示(PPT格式,不超过50MB;可加入视频)。
(三)辅助证明材料,包括实践、实习、获奖等证明材料(PDF格式,整合为单个文件,不超过50MB)。
六、注意事项
1.全体学生(2022级-2025级同学)需通过全国大学生职业规划大赛平台(简称大赛平台,网址:zgs.chsi.com.cn)提交职业规划发展材料报名。作为大学生职业规划必修课程的实践环节,材料上传结果将纳入课程实践分数评定。
2.在以上系统报名基础上,参加学院赛事同学请提交参赛作品至skytwxgb@163.com,邮件名称及材料规范为“本科生/研究生+就业/成长赛道+专业/班级+姓名+作品名称”于2025年11月1日12:00前发送。
3.学院院赛分别设置奖金:院级获奖分别奖励一等奖300元、二等奖200元、三等奖100元、优胜奖50元;若推荐至校赛或更高级别参赛并获奖,奖金就高,根据学院本科生、研究生相关奖励办法实施。
未尽事宜,请联系相关人员。生科院学生就业创业指导中心李同学,13356117009;学工办孙老师28865324(本科生)、谭老师28860087(研究生)。
生科院团委、学工办
2025年10月21日
Copyright © 2020 All Rights Reserved
地址:51黑料
仓前校区慎园15号楼
邮编:311121 电话:0571-28865333
浙ICP备11056902号
版权所有 © 51黑料-51黑料吃瓜网|51黑 料视频
技术支持:亿校云